70以上 一次 方程式 文章 題 855916-一次方程式文章題 解き方
では文章題を解くためにはどんな力が必要でしょ うか。そのためには次のようなことがズバリ大切で しょう。 ① 文章題の意味が読みとれる。 問題文はモチのロンロン日本語で書いてあります。 そこでまず,その文章にはどういうことが書いてあ 中1の方程式の文章題の解き方を書いた授業ノートです! 代金や過不足の問題などです〜〜 教科書ではなく、中学実力練成テキストを使用していますーーー 年級 Junior High1, 教科書 新編 新しい数学1 東京書籍, 單元 1次方程式の利用, Keyword 中1,数学,方程式,文章題,つるかめ算,代金,過不範例 1 守守 到郵局,買了 5元與13元的兩種郵票共18張,總共花了170元;若5元郵票買x張,13元郵票買y張,請依題意列出二元一次聯立方程式。 解 由兩種郵票共買 18張,可列出二元一次方程式 (1) 由總共花了 170元,可列出二元一次方程式 (2) 將 (1)、(2)並列可得二元一次聯立方程式
1次方程式の文章題 速さ Youtube
一次方程式文章題 解き方
一次方程式文章題 解き方-基本題 進階題 應用題 一元一次方程式 重點整理 以文字符號來代表數 一元一次式的樣式 列一元一次式 一元一次式的運算 一元一次方程式的意義 一元一次方程式的解 等量公理 利用等量公理解一元一次方程式 一元一次方程式的應用問題 21 一元一次現在我們想要反過來問:在 是多少的情況下,式子 的值剛好是 呢? 這個問題很簡單,我們剛剛代入的 = 就是其中一個答案,但是我們想問的是:還有沒有其他答案? 如果沒有測試過,我們想知道在 是多少的



方程式の利用 一次方程式の文章題の4つの解き方 Qikeru 学びを楽しくわかりやすく
實力五年結構單元e 第51題 要求c點的位移及轉角 因為c點不在梁中央,要用共軛梁法計算時,必須先求出均佈載重彎矩圖的二次拋物線方程式 原點在a點 我先假設 y = ax^2bxc 並將 (x , y) = ( 0 , 0) 代入 可得 c = 0 (x , y) = (3l/2 , 9wl^2/8)代入 可得 9wl^2 /8 = 9l^2/4 *a 3l/2 *b1已知A = 2xy 3, B =3x 4y1, C = x2 y ,試將下列各式分別以 x 、 y 的一次式表示之。 (1) AB 2C =? (2) 〔 (AC)〕=? 解 2有一個二位數的十位數字是x,個位數字是y: (1)若在x與y之間插入數字8而成一個三位數,則此三位數可表示為何?中1数学、「方程式の文章題」。みかんが x 個、りんごが(12 - x)個? ハァァ?? 分からん(ガクッ)おや、中学生が倒れそう。立て、立つんだトォォォ~ッ! オール5家庭教師、見参ッ! これがすぐに解けるコツだ。(ビシッ)無料サイト。
1次方程式の文章題 1次方程式の文章題(答案付∞) メニューに戻る このページの先頭に戻る アンケート送信 このアンケートは教材改善の参考にさせていただきます この頁について,良い所,悪い所,間違いの指摘,その他の感想があれば方程式の文章題(速さ の問題) 方程式をたてて求めよ。 (1) A君はいつも毎分70mの速さで歩いて学校へ行く。今日は家を出るのがいつもより9分遅かったので 毎分100mの速さで走っていったらいつもと同じ時刻に学校に着いた。A君の家から学校までは何mか。一次方程式の文章題xls 数の問題1 無料で使える中学学習プリント http//chugakumanabihirobanet/ 1 方程式の文章題 数の問題 名前 で、差が である。 2つの数を求めなさい。 倍して をたすところを、間違えて 倍してから 正しい答えを求めなさい。
中学数学 あ あ さん 17/3/13 2102 2 2 回答 1次方程式で難しい問題を 作ってください 解説も載せていただけると幸いです 文章題でも構いません 連立方程式になってもいいので お願いします 1次方程式で難しい問題を 作ってください 解説も載せて方程式文章題 (割合) 方程式の文章題などでは割合を「もとになる数」にかけることをわすれないように。 全校生徒3人の学校で、バス通学をしているのは全男子生徒の5%、全女子生徒の10%である。 バス通学の生徒の人数は男女合わせて23人である。 この学校の全男子生徒の人数を求めよ。 中学校数学学習サイト 710 subscribers Subscribe 文章題の読み方 文章の話題 ・連立方程式は,方程式が2つ必要。ということは,文章の中にも話題やパターンが2つある! 例枚数と代金(枚と円),個数と重さ(個とg),距離と時間(mと分)など →単位も2種類ある



數學一元一次不等式題目一元一次不等式 Edoule



Excel求解多元一次 一元二次方程组就是这么简单 知乎
≪中学準備≫ 百分率 百分率,歩合,分数 ≪中学1年≫ *** 正負の数 *** 正負の数(要約版) 正負の数(−5~5) 正負の数(1桁の数) 正負の数(−10~10) 正負の数(−~) 正負の数(分数) 正負の数(分数) 正負の数(記入問題) 京の通り 2よりも3だけ大きい数 2/3だけ大きい数 正負の和 正負の差 符号付きの数 はじめに 質問サイトの過去ログを見ていて見つけた、易しめの「損益算」の文章題を5つご紹介します。 最も初歩的な単純計算 (方程式は全く不要なもの)よりは複雑だが、比較的易しめの問題 を選んでいます。 自分で解いてみた解答も併せて記します。 一次方程式を用いた中学数学での解き方 となります。 「一次方程式」自体の計算の仕方についてはお分かりで 直線方程式 斜率,其絕對值的意義,點斜式,點與直線之平移,平行線、垂直線的方程式。點到直線的距離,平行線的距離、二元一次不等式。 fV1 認識函數,理解式與函數的關聯並能靈活轉換,理解函數圖形的意義,並能用以溝通。



方程式の利用 一次方程式の文章題の4つの解き方 Qikeru 学びを楽しくわかりやすく



連立方程式の文章題 代金 チーム エン
一元一次不等式《結構》 一元一次不等式《課程》 51 解一元一次不等式《各校考題01》 52 一元一次不等式應用題《各校考題01》 51 一元一次不等式《題庫解析01》 51 一元一次不等式《題庫解析02》 國一下參考書; 1次不等式の文章題。 不等式。 昔は中学2年生で学習する内容でしたが、「ゆとり教育」の時代に高校の学習内容に移り、新課程になってもそのまま高校数Ⅰの学習内容となっています。 高校数学としては易しいと思うのですが、ケアレスミスのなくなら二次関数の最大・最小の求め方をイチから解説していきます! 場合分け!最大最小の応用問題の解き方をイチから解説! 2変数関数の最大・最小の求め方、パターン別の解説! 二次関数の文章題!高校で学習する問題をパターン別まとめ!



一次方程式の問題や文章題の解き方を例題で詳しく解説 Studyplus スタディプラス



國一下2 2 二元一次方程式的圖形教學資源影片檔案 邦導的天空部落 痞客邦
1本x円のボールペン12本の代金は10円である。 ⇒ 12x=10 例 ある学校の全校生徒は245人で、男子は女子より9人多い。 女子の人数を求める。 xを決める 求める女子の人数をx人とする。 文章中の数量をxを用いて表す 文章中に出てくる数量の残りは、男子の人数である。 男子は女子より9人多いので (男子) = x9 (人) 数量の関係を等式にする6x=4 (x100) 6x=4x400 2x=400 x=0 問題12 ある容器には濃度 6% の食塩水が入っている.この容器に水 100 gを加えたら,食塩水の濃度は 4% になった. (1) はじめ食塩水が x gあったとして,その 6% である食塩の重さを左辺とし,後の食塩水の重さの 4% である食塩の重さを右辺として,食塩の重さが変わらない(それらが等しい)ことを x の方程式で表すと,次のうちどの式に在上個單元我們學到的式子的化簡,當時有提過式子的值: 已知 = ,則式子 = = =;



一道加拿大數學奧賽題 解三元二次方程組 正確率不到5 壹讀



1次方程式の文章題 割合 Youtube
答 (1)式A君の年齢をx歳とする。 2 (x12)=3x12 答12歳 (2)式A君と弟の年齢の和が父と等しくなるのをx年後とする (12x) (9x)=42x 答21年後 (3)式多いほうをx個とする。 x=2 (60x)12 答24個と36個 (4)式子供の人数をx人とする 3x=4x5 答子供25人折二元一次聯立方程式的應用題6 如果經過一段時間仍未開始播放,請試著重新啟動您的裝置。 你觀看的影片可能會新增至電視的觀看記錄,並影響系統在電視上推薦的內容。 如要避免這種情況,請按一下 取消 並在電腦上登入 。 擷取共用資訊時發生1元1次方程式の文章題(中学1年) 基本文章題(中学1年) (1)30個のアメを兄と弟で分けたところ、もらったアメの個数は弟のほうが兄よりも6個多くなった。 兄のもらったアメは何個か。 (2)ある数 x の8倍と6の和は、 x の10倍に等しい。 このような x の値を求めなさい。 (3)重さが500gのケースに、1個300gの品物を何個か入れたところ、全体の重さは2600gと



一次方程式の利用問題 解き方まとめ 方程式の解き方まとめサイト



七年級數學 三道行程問題用一元一次方程或二元一次方程組來解 愛經驗
次の各問に答えよ。 問1 (5/71/21)×3/√6√3/2÷√(9/8) を計算せよ。 問2 二次方程式 (2x3)^23(x3)2=1 を解け。 問3 x=(54√7)/2,y=(58√7)/2 のとき, x^22xyy^24x4yの値を求めよ。中学校の時には1次方程式,連立方程式,2次方 程式を利用して文章題を解きました。そのときと同 じように,不等式を利用して文章題を解くことがで きます。 しかし,方程式のときに比べて,文章題の種類, 量ともにそんなに多くありません。方程式(文章題) 次の問題を方程式で解きなさい。 (1) ある数xの4倍はxに21を加えた数に等しい。 (2) ある数xに3を加え、それに3をかけ、そこから3を引くと3になる。 (3) ある数xに6を加え、5をかけた数はxから12を引いた数に10をかけた数に等しい。



七年级下 数学实际问题与二元一次方程组题型归纳 含练习题答案 七年级 老杨的博客



17年小升初衔接数学一元一次方程应用题 小升初衔接 奥数网
利用問題(文章題)の解き方を簡単に解説! 21年2月19日 この記事では「一次方程式」の解き方についてできるだけ簡単に解説していきます。 分数を含む一次方程式や、一次方程式を利用する文章題の解き方もわかりやすく解説していきますので、この 66 F → arrenwu 兩到方程式列出來的同時,(x,y) 就已經是一組常數了 05/18 1632 67 F → zzzzoo 為了湊30字啊 05/18 1632 68 F → lay 這是在考pointer跟reference的觀念選擇題:5 填充題:10 綜合題:4 a133(1) a133(2) 第三章 總複習(一) 第三章總複習(二) 選擇題:5 填充題:10 綜合題:4 選擇題:35題 a第三章 a第三章 第一冊總複習 選擇題:5 填充題:10 綜合題:4 第一冊 總複習



一元一次方程的计算和练习题 附答案 职场达人网 职场知识 职场礼仪 职场法则



中1数学 方程式の文章題 速さ 練習編 映像授業のtry It トライイット
11 二元一次方程式 第一章 二元一次聯立方程式 國中數學第二冊 國一下,內容包含免費的基本觀念教學影片,訂閱課程就可下載「11 二元一次方程式」的章節講義pdf檔和無限觀看所有精選題型解說影片,皆由名師葛倫親自教學。引導式作文徵文題型 作家寫作魔法六大主題祕笈 週日主題作文版,又將陪大家迎接新學期! 這次將和語文版「作家的魔法教室」配合進行徵稿,有六位老師來指導命題。 題型如下:邱靖巧老師──「書寫動物」、然靈老師──「人物採訪」、陳櫻慧老師──「書寫情緒」、歐銀釧老師──「書寫



备战期中 一元一次方程应用题型分析及练习 期中考前必做



名師課輔網 國中數學一元一次方程式3 1



課業輔導中心 一元一次方程式應用題



無料印刷可能中1 方程式文章問題 最高のぬりえ



二元一次方程组练习题100道 松鼠文库



1



中学2年生 数学 連立方程式の活用 文章題 練習問題プリント 無料ダウンロード 印刷 ちびむすドリル 中学生



C 求二元一次方程解 Luojie1011的博客 Csdn博客



一次方程式の文章問題 計算ドリル 問題集 数学fun



二元一次方程組應用題 感覺很難好無頭緒 每日頭條



二元一次方程式の文章題のやり方とこの写真の問題と 解き方を教えて欲しいです Clear



怎么解二元一次方程组 百度经验



75 一次方程式文章問題 最高のぬりえ



二元一次方程组练习题精选 附答案 职场达人网 职场知识 职场礼仪 职场法则



二元一次方程各类应用题 松鼠文库



初二数学 二元一次方程组 测验卷 基础好的学生可争取满分 网易订阅



一次方程式の文章題1 数 代金 過不足の問題 無料で使える中学学習プリント



中学1年生 数学 方程式の活用 比例式 練習プリント 無料ダウンロード 印刷 ちびむすドリル 中学生



方程初中名师总结二元一次方程应用题 13种经典习题 都是干货 安安股票网



三元一次方程组测试题 松鼠文库



三元一次連立方程式の文章問題をなんでもいいので お願いします 解答もある Yahoo 知恵袋



二元一次方程组练习题精选一 初三数学 中考网



人教版 初一数学一元一次方程练习题 数学练习题 成都中考网



課業輔導中心 一元一次方程式應用題



數學第二冊 二元一次方程式的圖形 教育學習中心 痞客邦



文章題 一次方程式 難問 中学数学 理科 寺子屋塾の復習サイト



完整的题型 完美的解法 全解一元一次方程 初中数学 学习资料大全 免费学习资源下载



中学2年生 数学 連立方程式の活用 文章題 練習問題プリント 無料ダウンロード 印刷 ちびむすドリル 中学生



一元一次方程测试题及答案 Doc 沃文网wodocx Com



方程式の利用 一次方程式の文章題の4つの解き方 Qikeru 学びを楽しくわかりやすく



一元一次方程式的解题方法与技巧 自学习网



方程式の文章題 高校入試 数学 良問 難問



小学二元一次方程练习题2 松鼠文库



方程一元一次方程应用题所有题型都在这里 再也不怕不会做了 51股吧网



1次方程式の文章題 速さ Youtube



七年级数学一元一次方程应用题专题练习 数学练习题 武汉中考网



初一数学 运用一元一次方程解决实际生活问题 知乎



1



連立方程式の文章題 速さ Youtube



一次方程式の文章題ー速さ 無料で使える中学学習プリント



解二元一次方程 典型解答题的分析方法及切入点 每日头条



七年級 二元一次方程組 什麼原因讓你一下午只做了兩題 每日頭條



Q Tbn And9gctgoae9bomuk0gymqhrkjzep3izucoijhp9evjmecua8k 13ra4 Usqp Cau



納得 中学数学 一次方程式の利用 文章題 道のり 速さ 時間 かわる 問題 徹底解説



1



中学数学 1次方程式 文章題の解き方 代金 個数



一次方程式 速さの文章題 Youtube



二元一次方程组的8个类型 专治各种不会做的应用题



初一 一元一次方程 应用题归类分析 你可以试试



1 次方程式文章題 ニスヌーピー壁紙



中1数学 方程式の文章題 基本の8パターンを50題 数学検定5級 お家でお勉強



中学数学 1次方程式 文章題の解き方 速さ 時間 道のり



中1 中1数学 1次方程式の文章題を解く流れ 中学生 数学のノート Clear



中学1年生 数学 方程式の活用 比例式 練習プリント 無料ダウンロード 印刷 ちびむすドリル 中学生



ラブリー中1 数学方程式 最高のぬりえ



一次方程式の文章題ー割合に関する問題 無料で使える中学学習プリント



70以上一次方程式文章問題 素晴らしいドラえもん



曝小六數學題 神奇算法 學者轟 這叫快樂學習



App Store 上的 方程式文章題



方程運動方程 Dwfne



中学2年生 数学 連立方程式の活用 文章題 練習問題プリント 無料ダウンロード 印刷 ちびむすドリル 中学生



1次方程式の文章題 速さ Youtube



人教版七年级数学上册一元一次方程解应用题专题练习 松鼠文库



連立方程式の文章題1 無料で使える中学学習プリント



心に強く訴える1 次方程式文章題 最高のぬりえ



一元一次方程的别用 5 4一元一次方程的应用 初中冀教版13版 数学中国网 Mathschina Com



二元一次方程组第三单元自测 初一数学辅导 初中数学 学习资料大全 免费学习资源下载



一次方程式の文章問題の解き方 数学fun



一元一次方程 一元一次方程 一元一次方程式 一元一次方程应用题 一元二次方程 一元一次方程练习题 一元一次方程的解法 一元一次方程ppt 一元一次 不等式 数学黑洞 一元二次方程求根公式 淘书楼图库



初中一元一次方程應用題考試題型大全 考試就這樣考 建議收藏 愛經驗



中1 一次方程式の文章題 中学数学の方程式 中間 期末テスト 高校入試対策



方程式の文章題1 チーム エン



中1数学 方程式の文章題 余り 例題編 映像授業のtry It トライイット



方程式の利用 一次方程式の文章題の4つの解き方 Qikeru 学びを楽しくわかりやすく



七年级数学一元一次方程50道练习题 含答案 侵权



完了しました 中1 数学方程式文章題 ニスヌーピー壁紙



App Store 上的 方程式文章題



独創的 これで完璧 一次方程式 文章題編 全13巻 Dvd 即納最大半額 Www Ugtu Net



初一數學半個難點一元一次方程 吃透它等於搞定數學的50 人人焦點



中1数学 方程式文章題 解き方 Youtube



方程七上数学 解一元一次方程道经典练习题 包含各种复杂方程 利财股票网



課業輔導中心 為甚麼丁是一元二次方程式



三元一次方程组算法 1 初中数学 三元一次方程组怎么解 再一起来看看这个解题步骤 Weixin 的博客 Csdn博客



100道一元一次方程计算题 绿色文库网



App Store 上的 方程式文章題



关于x的一元一次方程ax B的解法 网上竟然有那么多的争论 知乎



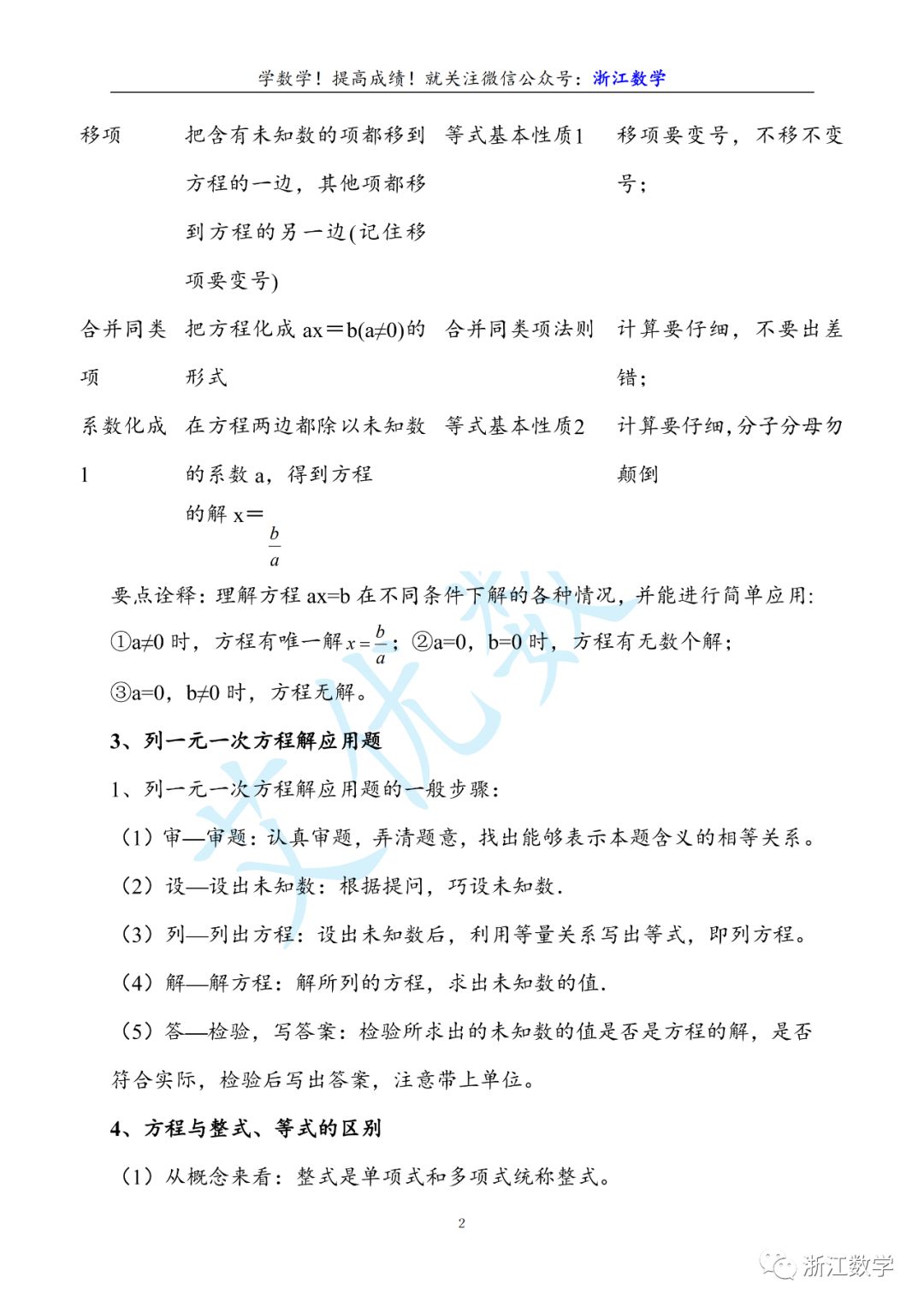
七年级数学上册 一元一次方程培优专栏 经典例题 视频讲解 浙江数学 微信公众号文章阅读 Wemp



中学2年生 数学 連立方程式の活用 文章題 練習問題プリント 無料ダウンロード 印刷 ちびむすドリル 中学生



方程式の利用 一次方程式の文章題の4つの解き方 Qikeru 学びを楽しくわかりやすく



ロイヤリティフリー中1 数学方程式文章題 最高のぬりえ


コメント
コメントを投稿